绒毛穿刺大概的费用!

绒毛穿刺大概的费用!

由于我和我对象都是同型地贫,医生建议早点做检查,绒穿14周不能做了,我13周做的,费用一共7400多,国家补贴2000,5400多,丙肝走生育险,缴费大概5200多,我对象社保余额扣了六百多,所以缴费是4600多,另外保胎药和麻药,消炎药什么的,另外付费249,医保不能报,大概下来的费用5500左右...

12


2025-03

第24集|🧪碎碎念☹️试管3个月,我emo了,供卵代怀助孕机构地址

第24集|🧪碎碎念☹️试管3个月,我emo了,供卵代怀助孕机构地址

是啊,我就是不开心啊☹️但是能怎么办呢 从3月开始踏上试管之路到现在,前期顺风顺水,顺到让我都有点怀疑和不自信了。 果不其然,随着囊胚移植后试纸的结果出来,我的情绪就一直在反复拉扯。不敢和任何人提,不敢和任何人说,所有的话到了嘴边都不知道从何说起。 情绪一点点崩溃,一点点修复。白天忙碌的时候还好,稍...

11


2025-03

公开评论(一)—试管婴儿和技术没关系吗?

公开评论(一)—试管婴儿和技术没关系吗?

#试管婴儿知识 这是有意思的话题,大家可以来讨论。试管婴儿,学名是《辅助生殖技术》,主要是应用人工的技术,帮助不怀孕的夫妇解决怀孕的问题。这里肯定是有技术含量的。比如,促排卵的过程,怎么在原有的基础之上促出一批质量好的卵,包括用什么方案?用什么药?用多大剂量?促排卵期间怎么调整?这里都有很多“学问”...

11


2025-03

移植日费用

移植日费用

挂号:B座30诊室15.5+何巧花20.5+张合龙10.5移植前B超:70胚胎移植:1370移植后用药:纷乐10盒196.9+阿司匹林15.05+雪诺同一盒1037.85+补佳乐4盒111.4+地屈孕酮2盒216+肝素10支183.4共15.5+20.5+10.5+70+1370+196.9+15....

10


2025-03

取一配一,7细胞2级,养囊失败

取一配一,7细胞2级,养囊失败

澳洲失败四次了,回国试管第一个周期,取一配一7细胞2级,养囊失败两年前,我在澳洲四促一移,只成过一个可移植胚胎,大概是7细胞4级,移植后没有任何反应昨天是D6,上午11点多中信给我打的电话说不失望肯定是假的,最后一脚踩空,比曾经在去移植的路上,被诊所打电话告知不用来了,胚胎停止发育更令人窒息,但是回...

09


2025-03

深圳助孕包生男孩机构,深圳第三代试管比较好的医院排名前十公布

深圳助孕包生男孩机构,深圳第三代试管比较好的医院排名前十公布

试管婴儿深圳 作为国内科技创新中心之一,在试管婴儿领域也取得了令人瞩目的成就。近日深圳第三代试管较好医院排名前十名公布,下面将对这些医院进行详细介绍。1.深圳市人民医院深圳市人民医院是一所集临床、教学、科研为一体的大型综合性三甲医院。医院拥有先进的设备和专业的团队,在试管婴儿领域积累了丰富的经验。他...

09


2025-03

胎停备孕|要知道的胎停检查项目

胎停备孕|要知道的胎停检查项目

反复胎停,一番折腾后还是失败的姐妹们,可以看下这篇可能是原因没有找到,调理的时候无法对症用 💊建议醉佳检查时间为:胎停后2个月内!尤其免疫相关,重点看哦~🔎典型抗磷脂综合征✔抗心磷脂抗体三项✔抗β糖蛋白I抗体✔狼疮抗凝物🔎非典型抗磷脂综合征✔抗磷脂酰丝氨酸/凝血酶原抗体 (IGG/M)✔抗凝血素抗体...

08


2025-03

老人排尿困难|小gg没法“开闸放水💦‼️

老人排尿困难|小gg没法“开闸放水💦‼️

开心的事,当然还是做自己认为有价值的小红书分享‼️做利他的事情,帮助有需要的宝子们🙌 今天分享的是 排尿困难|小gg没法“开闸放水”,老人🧓怎么办?1.及时就医(zui important)2.日常预防👇1️⃣少食辛辣刺激性食品,多食新鲜蔬果。2️⃣多喝水,促进新陈代谢和排尿,防止泌尿系统感染,保持...

07


2025-03

记住B超显示腿短不用焦虑!!!

记住B超显示腿短不用焦虑!!!

姐妹们,如果你的宝宝B超显示偏小,特别是腿偏短,不用焦虑!不用焦虑!因为B超是会有误差的🍃37周的时候宝宝偏小,腿更是偏短周当时医生说不用在意到时到38周产检的时候,宝宝的腿直接偏小了周也就意味着都没长,当时就非常焦虑!!!医生说月份太大没办法羊穿,只能等宝宝生下来看看<br>到生的那天...

06


2025-03

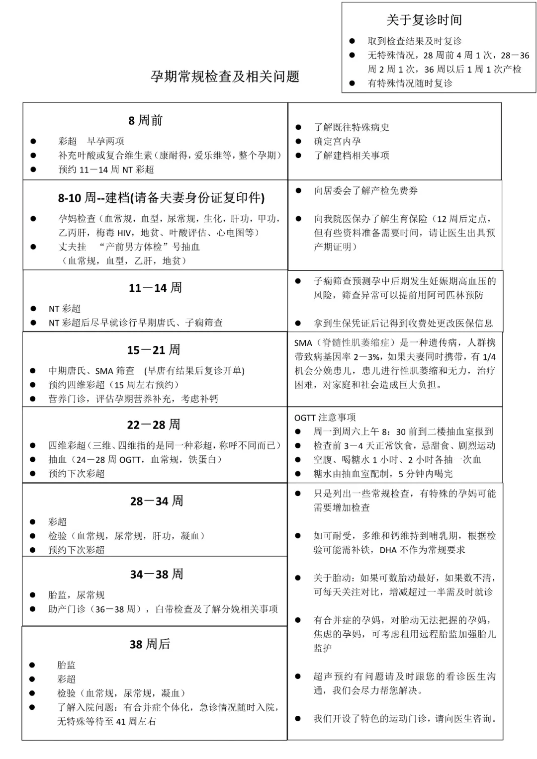
孕期记录03 在广州孕早期都要做什么检查?

孕期记录03 在广州孕早期都要做什么检查?

怀孕了要做什么检查?请多少次假?每次请多久?记录一下孕早期本人的产检记录,供各位姐妹参考~ 孕早期一般是指怀孕前3个月,即12周前,一般会包括0-2次确认怀孕的检查,1次大检查(即建档时第一次正式产检,包括NT)。孕早期和孕中期每4周或每次拿到结果均需产检,32周后每2周产检,36周后每1周产检。🌈...

05


2025-03

试管亲身经历感受分享,医院供卵代孕包成功,代孕公司咨询电话

试管亲身经历感受分享,医院供卵代孕包成功,代孕公司咨询电话

挺痛苦的。我做了两年试管,给各步骤痛苦程度打个星,仅代表个人观点:促排痛苦指数:3🌟打针会使卵泡发育,,卵巢变大,后面几天肚子非常撑,无时无刻的撑,想吃吃不下,想睡睡不着,非常难受取l痛苦指数:不知道我是全麻取的,无痛取卵后痛苦指数:4🌟每天喝3升水防止腹水,多排尿。身体还是很难受的,时不时肚子痛,...

04


2025-03

NIPT(无创DNA)顺利过

NIPT(无创DNA)顺利过

拿到了母子手册后心总算定下些,褐色分泌物也渐渐地没有再找上门了。 下一步就是做NIPT了。国内叫无创DNA,日本叫新型出生前诊断,可以通过采集母体血液来检测宝宝的染色体是否有异常。一顿搜索查询下来,需要在10-16周之间进行抽血化验。太早了数据不准,但如果检查结果有问题就需要尽早做取舍。加上年末的预...

04


2025-03

🇲🇾如何度过胎停

🇲🇾如何度过胎停

上一篇说到我在等待自然排出期间做了什么两个星期后回到医院复诊,虽然只有少许出血,医生让我再等多两个星期,如果到时候还是没有排出再打算。之后几天就开始排出血块,直到第17天血量开始变多,当天不断地跑厕所一边观察到地排了什么。晚上突然感觉到宫缩,大宝和我一起躺在床上,一边用呼吸控制宫缩痛,一边对宝宝说了...

03


2025-03

警惕!免费RSV临床试验招募实情

警惕!免费RSV临床试验招募实情

前几天知道了合胞病毒之后非常的焦虑,找了很多医生咨询,了解到现在已经有安全有效的单抗上市了,准备带宝宝去接种,到医院时有人向我推荐了一个国产RSV的临床实验,当时听他说的挺好,说能保障安全,还有一定补贴,我还以为是同一个幸好后面我去找医生问了一下,才知道参与这个临床试验还要给宝宝抽血,不是少量血液,...

02


2025-03

说说九院无麻取卵感受

说说九院无麻取卵感受

先说一下总结:紧张大于疼痛。9天促排后确认夜针时间,然后就可以取卵了,取卵当天,男方取精,双方都需挂号(普通号即可),B超显示是9个卵。等待手术的时间是很紧张的,你不晓得你是第几个,然后前面有个女生在里面尖叫,一度吓得我心率都跳到180了,一直想上厕所。陆陆续续看到有人捂着肚子出来了,叫到我了我拿着...

01


2025-03

热门文章 更多>>
1

2026年丽江做三代试管婴儿花费太高

2

深圳包生代怀宝宝孩子,深圳赴美生子机构名单汇总,2026助孕机构排行榜单公布

3

深圳试管婴儿,2026年深圳比较有名的试管医院排名前三

4

2026苏州三代试管总费用,哪些医院比较合适

5

2026成都生殖医院私立比较好医院以及价格,有几家可以做三代?

6

2026北京最大的三代试管公司有哪些?排名参考

7

深圳供卵二代试管婴儿,2026年在深圳私立医院做试管助孕最新价格表一览

8

深圳供卵代怀咨询,2026深圳中山泌尿医院试管怎么样?深圳中山泌尿外科医院做试管婴儿怎么样?

9

2026年佛山市试管第三代费用明细表出炉,如何降低价格呢?

10

深圳供卵公司,2026年深圳不孕不育机构有哪些比较出名,试管技术怎样!

最新文章 更多>>
1

2026苏州比较厉害的三代试管医院已公布

2

第4次移植成功分享(纯干货),私人试管婴儿服务,2026年代孕哪里最好

3

深圳专业代怀孕价格,深圳三代试管婴儿2026年民营医院排名公布?价格明细!

4

试管婴儿费用大约多少成都,试管婴儿费用大约多少2026年成都

5

深圳代怀供卵医院,2026年深圳妇幼三代试管费用需要多少?深圳妇幼三代试管成功率?

6

2026年运城做试管婴儿第三代费用总共多少?4万元够吗?

7

2026年南京三代试管比较好的医院有哪几家?

8

深圳助孕公司咨询电话,2026年深圳三代试管成功率最高的医院是哪家,费用因人而定!

9

西北妇幼后宰门|早长方案进周2026.3.27

10

崩漏怎么办,教你认识子宫不正常出血

24小时

全程在线客服

10年以上

资深医学专业人员

协调专员

一对一服务

驻院办公

即时现场医疗对接

专业团队

联系我们